首 页
检务公开
新检动态
调研园地
检察文化
检苑风采
已支持IPv6网络
网站无障碍
网页无障碍
检务公开
调研园地
检察文化
检苑风采
当前位置:
首页
-
检务公开
-
预决算公开
预决算公开
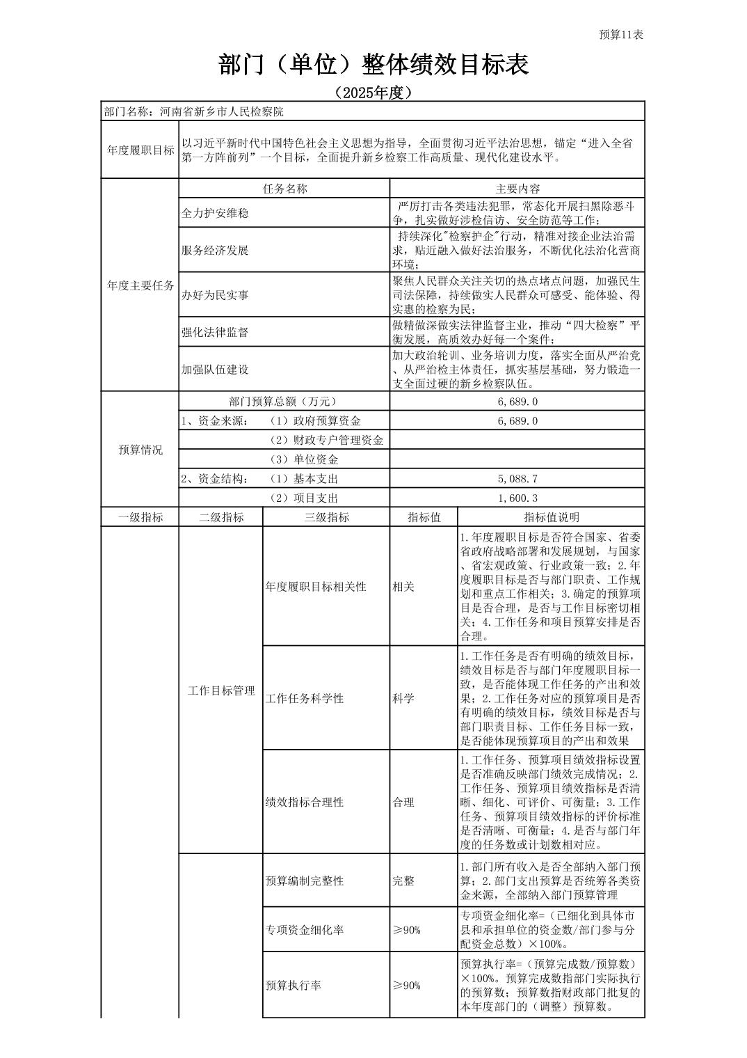
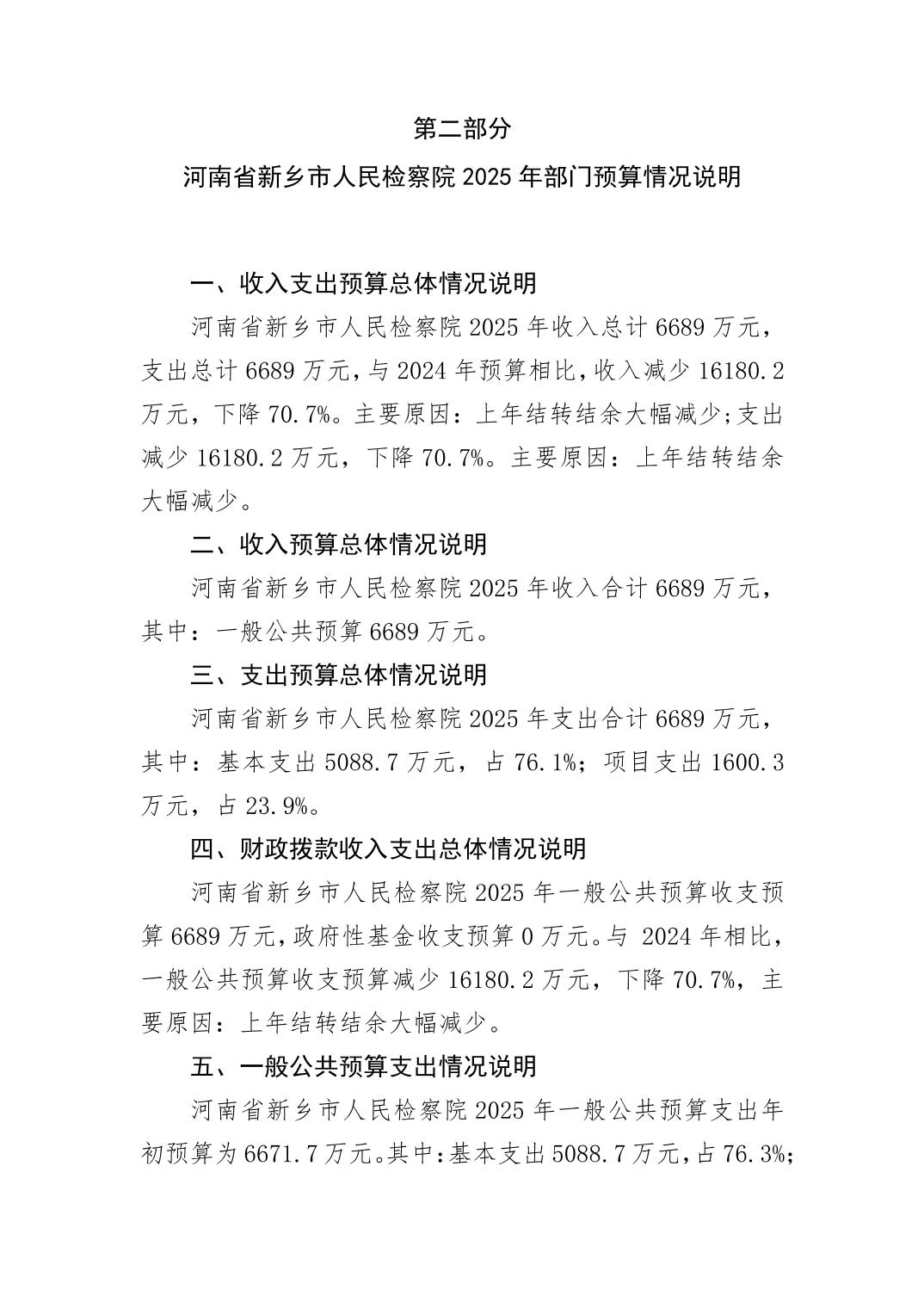
2025年河南省新乡市人民检察院部门预算公开
时间:2025-02-20 作者: 新闻来源: 【字号:
大
|
中
|
小
】
您的位置:
首页
>
检务公开
>
预决算公开
2025年河南省新乡市人民检察院部门预算公开
2025-12-19
版权所有 新乡市人民检察院 豫公网安备41070202000155号
地址:河南省新乡市新飞大道100号 检察服务热线:12309
工信部ICP备案号:京ICP备10217144号-1
技术支持:正义网
本网网页设计、图标、内容未经协议授权禁止转载、摘编或建立镜像,禁止作为任何商业用途的使用。